Светореле цифровое ФБ-7 (бесконтактное 10А/IP56)
Описание
Купить Светореле цифровое ФБ-7 (бесконтактное 10А/IP56)
На выбор 3 вида включений освещения в сумерки + регулятор яркости люстр.
ОБЩИЕ СВЕДЕНИЯ
СКАЧАТЬ ПАСПОРТ
― Светочувствительное реле предназначено для автоматического включения освещения в сумеречное время и отключения утром по установленной освещенности.
― Область применения - управление любыми световыми установками.
― Длительный срок службы за счет бесконтактного включения.
― Защита от кратковременного изменения интенсивности освещения.
― Кнопка выбора порога срабатывания.
― Индикатор нагрузки и настройки.
― Двухполюсный переключатель режимов работы. 3 вида включений освещения в сумерки + регулятор яркости люстр.
― Простой способ установки прибора между источником и потребителем электроэнергии.
― Прибор используется для наружной установки (Возможна внутренняя установка прибора при подключении выносного сенсора).
ТЕХНИЧЕСКИЕ ХАРАКТЕРИСТИКИ
1. Напряжение сети -―150 - 265 В.
2. Номинальная частота ― 50 Гц.
3. Максимальный коммутируемый ток ― 10 А (2000 Вт).
4. Предохранитель ― 10 А.
5. Задержка на включение и выключение ― 60 секунд.
6. Порог срабатывания: "1" ― до захода солнца; "2" ― заход солнца; "3" ― сумерки; "4" ― поздние сумерки; "5" ― окончание сумерек.
7. Увеличение мощности с момента включения ― 5 секунд (режим ФБ-3).
8. Мощность потребляемая от сети в выключенном состоянии не более 4 Вт.
9. Габаритные размеры ― 115 х 157 х 60 мм.
10. Степень защиты реле ― IP 56.
11. Климатическое исполнение ― УХЛ - 1.
12. Масса ― 0.225 кг., в упаковке ― 0.245 кг.
13. Условия эксплуатации при температуре окружающей среды от -30 до +40 С.
КОНСТРУКЦИЯ И НАСТРОЙКИ
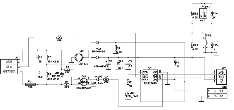
Светочувствительное реле выпускается в герметичном корпусе с присоединением проводов питания и коммутируемых электрических цепей через гермовводы.
На плате прибора внутри корпуса расположена кнопка управления порогом срабатывания, два светодиода «настройка», «нагрузка» и переключатель режимов работы.
― Прибор имеет 5 порогов срабатывания. Каждое нажатие на кнопку увеличивает порог на одну градацию, (1,2,3,4,5,1,2,3,4,5). Порог срабатывания индицируется с помощью мигающего светодиода «настройка». Самое быстрое мигание - светло, медленное - темно.
Переключатель четырех режимов работы:
― Мгновенное включение индуктивной нагрузки (ФБ-2), установлен по умолчанию.
― Плавное автоматическое (без настройки порога срабатывания) включение ламп накаливания (ФБ-1). Данный режим позволяет продлить срок службы ламп накаливания за счет исключения их ― холодного старта с большим потребляемым током. Переменный резистор 1 мОм вместо сенсора выполняет функцию регулятора света.
― Плавное включение ламп накаливания с порогом срабатывания, остаточное напряжение на нагрузке 10 Вольт (ФБ-3 защита галогенных ламп).
― Блок плавного включения ламп накаливания. Использование выключателя вместо сенсора обеспечивает плавное включение/выключение освещения.(БПВ).
ПОДКЛЮЧЕНИЕ ПРИБОРА
― Разрезать провод идущий к осветительным приборам вне зоны действия освещения, включаемого при помощи сенсора.
― Снять пластиковую крышку прибора.
― Прикрутить прибор на плоскость между разрезанными проводами.
― Диаметр провода должен быть не больше размера гермоввода.
― Зачистить провод и подключить согласно схеме.
― При подключении проводов сечением более 2,5 мм² использовать наконечники
― Установить порог срабатывания.
― Выбрать режим на переключателе.
― Закрыть пластиковую крышку.
― Не допускать прямого попадания управляемого освещения и прочих источников света.
― Установка съёмного сенсора отдельно от прибора возможна на расстоянии до 100 метров.
― Для принудительного включения освещения подключите обычный выключатель последовательно сенсору, а параллельное подсоединение будет отключать освещение не затрагивая высоковольтную сеть.
КОМПЛЕКТ ПОСТАВКИ
1. Реле ― 1 шт.
2. Гермоввод ― 2 шт.
3. Предохранитель ― 1 шт.
4. Паспорт ― 1 шт.
5. Упаковка ― 1 шт.
УКАЗАНИЕ МЕР БЕЗОПАСНОСТИ
Монтаж, подключение и эксплуатация должны производиться в строгом соответствии с «Правилами эксплуатации электроустановок».
Силовой щит должен быть оборудован устройством принудительного отключения напряжения с защитой от КЗ и перегрузок.
Кабели и провода должны быть надежно заземлены и защищены от попадания воды.
При подключение источников света работающих совместно с дросселями или трансформаторами, следует учитывать рабочие и пусковые токи, указанные на маркировке изделий, суммарное значение которых не должно превышать 10 ампер. Категорически не допускается установка перемычки вместо предохранителя.
ГАРАНТИЙНЫЕ ОБЯЗАТЕЛЬСТВА
1. Срок гарантийного обслуживания - 5 лет с момента приобретения.
2. В случае невозможного устранения возникшей неисправности, предприятие произведет замену на аналогичное изделие.
3. Настоящая гарантия не распространяется на изделия, получившие повреждения:
― По причинам, возникшим в процессе установки, освоения или использования изделия неправильным образом;
― При подключении нагрузки превышающей допустимую;
― В случае если изделие было вскрыто или ремонтировалось лицом, не уполномоченным на то предприятием-изготовителем.







