РЕГУЛЯТОР СП-90А (SMS-ПУСК 90А/IP56)
Описание
Купить РЕГУЛЯТОР СП-90А (SMS-ПУСК 90А/IP56)
СКАЧАТЬ ПАСПОРТ
Скачайте приложение «СП-90А».
ОБЩИЕ СВЕДЕНИЯ
Дистанционно управляемый прибор, включающий в себя GSM модуль. Нагрузку прибора можно включать или отключать при помощи SMS-команд или при помощи кнопки управления. Это интеллектуальный прибор, управление которым может осуществляться в любое время и в любом месте с мобильного телефона пользователя. Любая сим-карта, прием смс бесплатно!
Если у Вас есть электроприборы которые нужно включать, но рукой не дотянуться: кондиционеры, котлы, водонагреватели, поливалки, лампы освещения... GSM пускатель отличный помощник!
Прибор используется для наружной установки (Возможна внутренняя установка прибора).
ТЕХНИЧЕСКИЕ ХАРАКТЕРИСТИКИ
1. Номинальное напряжение сети ― В 220/380.
2. Номинальная частота ― Гц 50.
3. Максимальный ток 3 по 30 ампер. Перед покупкой учитывайте пусковые токи!
4. Управление звонками с телефона или SMS сообщениями.
5. Сотовая сеть GSM (900MHz/1800MHz).
6. Мощность, потребляемая от сети ― 0.2 Вт.
7. Габаритные размеры ― 117 х 210 х 75 мм.
8. Степень защиты реле ― IP 56.
9. Климатическое исполнение ― УХЛ - 1.
10. Масса прибора ― 0.545 кг., в упаковке ― 0.565 кг.
11. Условия эксплуатации:
― колебания электросети +- 15% от номинала;
― температура окружающей среды от -20 до +30 С.
КОНСТРУКЦИЯ И НАСТРОЙКИ
Для работы устройства необходимо приобрести SIM-карту, способную принимать SMS-сообщения. Если Вы планируете использовать пускатель вне города, то удостоверьтесь в том, что оператор покрывает эту зону (Обычно на сайте оператора присутствует карта с зоной покрытия).
ВКЛЮЧЕНИЕ ПРИБОРА
Если есть возможность, проверьте работоспособность SIM-карты на телефоне до установки в СП-90А. Слот для карты расположен посередине снизу. Разблокируйте крышку движением на себя, откройте ее и вставьте симку контактами вверх, как показано на рисунке. Закройте крышку и заблокируйте ее движением от себя.
После подачи питания начнет мигать светодиод «GSM»:
― Частое мигание обозначает поиск сети.
― Редкое мигание обозначает подключение к сети.
― Горит постоянно – сеть подключена.
Как только прибор нашел сеть и подключился к ней, пускатель готов к работе.
Если поиск сети не заканчивается, проверьте сеть на телефоне / проверьте баланс номера. Учтите, что оператор может заблокировать номер, если в течение длительного времени не производилось пополнение счета и трата хотя бы минимального количества баланса. Если в момент звонка устройство недоступно (пропадет питание или сеть), отправьте СМС с командой выключения или перезвоните позже.
Для проверки аппаратной части (Проверка подачи тока на нагрузку) нажмите на кнопку в течение 1 секунды. В результате, должен загореться светодиод «НАГРУЗКА», раздаться щелчок (Замкнулись реле) и произойти включение подключенной нагрузки. Нажмите кнопку еще раз и нагрузка отключится. Чтобы включить или выключить фазу А, щелкните кнопку 1 раз. Для фазы В - 2 раза. Для фазы С - 3 раза.
УПРАВЛЕНИЕ ПРИБОРОМ
Если вы используете телефон не на системе Android, то для управления СП-90А можно отправлять команды непосредственно через ввод SMS-сообщения.
Отправьте SMSс командой на номер SIM-карты в Вашем приборе, список команд представлен ниже.
MON – Включить фазы ABC.
MOFF – Выключить фазы ABC.
MONA[HH][MM]– Включить нагрузку через HHчасов MMминут (Вместо [HH] и [MM] указывайте числа, например: MONA0120 – включить нагрузку через 1:20).
ON можно заменить на OFF, тогда команда задается на выключение.
MONR[HH][MM]– Включить нагрузку на HHчасов MMминут.
MON [A][B][C] – Включить конкретные фазы. Например, включить фазы A и C: MON AC. Фаза B останется без изменения.
MOFF [A][B][C] – Выключить конкретные фазы. Например, выключить фазу A: MOFF A. Фазы B и C останутся без изменения.
MSET A[x]B[x]C[x] – Задать состояние выходов, где [x] - 0 или 1. Например, включить B и C, выключить A: MSET A0B1C1.
MSTATE – Запросить состояние выходов. На Ваш телефон (если он в белом листе) придет СМС типа: "SP-90: A0B1C1".
MECHO[x] – Включить/выключить подтверждение изменения состояния выходов. Если отправить MECHO1 - СП-90А будет отправлять сообщение типа "SP-90: A0B1C1" при каждой команде смены состояния выходов.
MSAVE[номер] – Сохранить [номер] в белый лист. "+7" в номере опускается, сообщение на добавление должно быть типа: "MSAVE9123456789".
Белый лист.
Чтобы защитить прибор от спама или случайного номера, можете добавить до 10 номеров в белый лист. Номера, не входящие в список, будут проигнорированы. Если в списке нет номеров (после заводского сброса), то СП-90А принимает все номера, но не отвечает.
Чтобы добавить номер в белый лист, отправьте сообщение MSAVE[номер] или зажмите кнопку прибора на 3 секунды и отпустите. Замигает светодиод "GSM" по 2 раза с задержкой. В это время позвоните на номер СИМ-карты, установленной в СП-90А. Номер сохранится, светодиод перестанет мигать
Скачайте приложение «СП-90А».
На начальном экране имеется 2 кнопки:
1) Для задания номера SIM-карты.
2) Для управления включением нагрузки.
Задайте номер SIM-карты, вставленной в пускатель. Убедитесь в его правильности, во избежание проблем с управлением. Нажмите кнопку «Команды».
Меню «Управление» имеет 2 главные кнопки:
1) «Включить». Нажмите ее для включения нагрузки.
2) «Выключить». Нажмите ее для выключения нагрузки.
Нажатие кнопки «Включить» вызывает небольшое окно подтверждения отправки смс.
Нажатие кнопки «Выключить» вызывает окно подтверждения отправки смс, а также позволяет воспользоваться альтернативным вариантом - звонком. Этот вариант выгоднее, так как звонок является бесплатным (поскольку прибор сбрасывает вызов). После сброса вызова нагрузка отключается.
При необходимости включить/выключить нагрузку через определенное время или на заданный период, поставьте галочку у нужного варианта. В зеленом поле указываются параметры включения. В красном – параметры выключения. После установки галочки, расположенная рядом кнопка становится активной. Нажмите на нее и откроется окно выбора временного интервала. Пролистывайте часы и минуты, задавая желаемое время.
Состояние выхода устройства (включена или выключена нагрузка) сохраняется, так что при пропадании питания и возобновлении, устройство может возобновить подачу питания.
ПОДКЛЮЧЕНИЕ ПРИБОРА
― Снять пластиковую крышку прибора.
― Прикрутить прибор на плоскость.
― Диаметр подключаемых проводов должен быть не больше размера гермоввода.
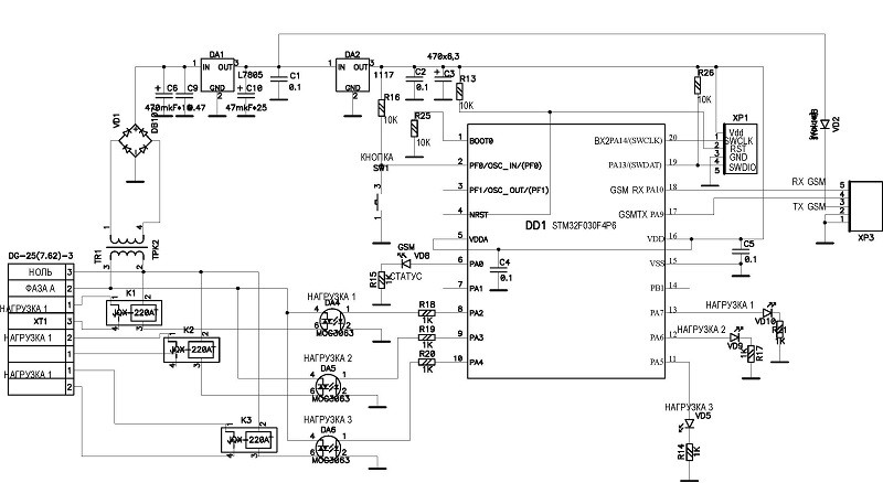
― Зачистить провода и подключить согласно схемы в паспорте изделия.
― При подключении проводов сечением более 2,5 мм ² использовать наконечники.
― Закрыть пластиковую крышку.


ПРОВЕРКА ПРИБОРА
Последовательность действий для проверки работоспособности СП-90А.
1) Проверка реле.
Если сим-карта установлена, то выключите устройство и удалите её. Включите устройство. Нажмите кратковременно кнопку - реле должно щелкнуть, а нагрузка включиться/выключиться. Понажимайте несколько раз - каждое нажатие реле должно щелкать, а светодиод показывать текущее состояние.
2) Проверка GSM модуля.
Если светодиод "GSM" постоянно мигает, то обратите внимание - на модуле сим-карты должен гореть светодиод. Также, проверьте подключение антенны к модулю, она могла окрепиться.
3) Проверка сим-карты.
Если реле включено (светодиод "нагрузка" горит), выключите его с помощью кнопки. Выключите устройство и вставьте сим-карту. Дождитесь подключения (светодиод "GSM" должен постоянно гореть) и включите реле вручную (нажмите кнопку, чтобы загорелась "нагрузка"). Теперь возьмите телефон и позвоните по номеру сим-карты, установленной в устройство. Реле должно отключиться, а звонок сброситься. Если этого не происходит, стоит обратить внимание, что говорит автомат при звонке, возможно есть какие-то проблемы с оператором.
4) Если используете приложение.
Если реле выключено (светодиод "нагрузка" не горит), включите его с помощью кнопки. Попробуйте отправить по номеру сим-карты в приборе сообщение для выключения: MOFF. Реле должно отключиться. Как правило, оператор информирует о том, что сообщение получено адресатом меткой "доставлено". Если она не приходит, то проблема в сети или операторе.
5) Поменяйте сим-карту.
Если устройство не может подключиться к сети (светодиод "GSM" мигает) или не воспринимает команды (возможно, номер заблокирован или недостаточно средств на счете), вставьте другую сим-карту. Если проблема ушла, то нужно обратиться к оператору связи.
|
|
|
|
|
КОМПЛЕКТ ПОСТАВКИ
1. Блок ― 1 шт.
2. Гермоввод ― 2 шт.
3. Паспорт ― 1 шт.
4. Упаковка ― 1 шт.
УКАЗАНИЕ МЕР БЕЗОПАСНОСТИ
Монтаж, подключение и эксплуатация должны производиться в строгом соответствии с «Правилами эксплуатации электроустановок».
Силовой щит должен быть оборудован устройством принудительного отключения напряжения с защитой от КЗ и перегрузок.
Кабели и провода должны быть надежно заземлены и защищены от попадания воды.
При подключение источников работающих совместно с дросселями или трансформаторами, следует учитывать рабочие и пусковые токи, указанные на маркировке изделий, суммарное значение которых не должно превышать 30 ампер на каждую фазу!
ГАРАНТИЙНЫЕ ОБЯЗАТЕЛЬСТВА
1. Срок гарантийного обслуживания – 24 месяца с момента приобретения.
2. В случае невозможного устранения возникшей неисправности, предприятие произведет замену на аналогичное изделие.
3. Настоящая гарантия не распространяется на изделия, получившие повреждения:
― По причинам, возникшим в процессе установки, освоения или использования изделия неправильным образом;
― При подключении нагрузки превышающей допустимую;
― В случае если изделие было вскрыто или ремонтировалось лицом, не уполномоченным на то предприятием-изготовителем.
Дистанционно управляемый прибор, включающий в себя GSM модуль. Нагрузку прибора можно включать или отключать при помощи SMS-команд или при помощи кнопки управления. Это интеллектуальный прибор, управление которым может осуществляться в любое время и в любом месте с мобильного телефона пользователя. Любая сим-карта, прием смс бесплатно!
Если у Вас есть электроприборы которые нужно включать, но рукой не дотянуться: кондиционеры, котлы, водонагреватели, поливалки, лампы освещения... GSM пускатель отличный помощник!
Прибор используется для наружной установки (Возможна внутренняя установка прибора).
Модель до 2020 по управлению тремя контактами независимо друг от друга
ТЕХНИЧЕСКИЕ ХАРАКТЕРИСТИКИ
1. Номинальное напряжение сети - В 220/380.
2. Номинальная частота - Гц 50.
3. Максимальный ток 3 по 30 ампер.
4. Управление звонками с телефона или SMS сообщениями.
5. Сотовая сеть GSM (900MHz/1800MHz).
6. Мощность, потребляемая от сети - 0.2 Вт.
7. Габаритные размеры - 117х210х75 мм.
8. Степень защиты реле - IP 56.
9. Климатическое исполнение - УХЛ - 1.
10. Масса прибора 375 г., в упаковке - 405 г.
11. Условия эксплуатации:
- колебания электросети +- 15% от номинала;
- температура окружающей среды от - 30 до + 30 С.
КОНСТРУКЦИЯ И НАСТРОЙКИ
Для работы устройства необходимо приобрести SIM-карту, способную принимать SMS-сообщения. Если Вы планируете использовать пускатель вне города, то удостоверьтесь в том, что оператор покрывает эту зону (Обычно на сайте оператора присутствует карта с зоной покрытия).
ВКЛЮЧЕНИЕ ПРИБОРА
Если есть возможность, проверьте работоспособность SIM-карты на телефоне до установки в СП-90А. Слот для карты расположен посередине снизу. Разблокируйте крышку движением на себя, откройте ее и вставьте симку контактами вверх, как показано на рисунке. Закройте крышку и заблокируйте ее движением от себя.
|
|
После подачи питания начнет мигать светодиод «GSM»:
- Частое мигание обозначает поиск сети.
- Редкое мигание обозначает подключение к сети.
- Горит постоянно – сеть подключена.
Как только прибор нашел сеть и подключился к ней, пускатель готов к работе.
Если поиск сети не заканчивается, проверьте сеть на телефоне / проверьте баланс номера. Учтите, что оператор может заблокировать номер, если в течение длительного времени не производилось пополнение счета. Если в момент звонка устройство недоступно (пропадет питание или сеть), отправьте СМС с командой выключения или перезвоните позже.
Для проверки аппаратной части (Проверка подачи тока на нагрузку) нажмите на кнопку. В результате, должен загореться светодиод «НАГРУЗКА», раздаться щелчок (Замкнулись реле) и произойти включение подключенной нагрузки. Нажмите кнопку еще раз и нагрузка отключится.
УПРАВЛЕНИЕ ПРИБОРОМ
Если вы используете телефон не на системе Android, то для управления СП-90А можно отправлять команды непосредственно через ввод SMS-сообщения.
Отправьте SMSс командой на номер SIM-карты в Вашем приборе, список команд представлен ниже.
MON– Включить нагрузку.
MOFF– Выключить нагрузку.
MONAHHMM– Включить нагрузку через HHчасов MMминут (Вместо HHи MMуказывайте числа, например: MONA0120 – включить нагрузку через 1:20).
ON можно заменить на OFF, тогда команда задается на выключение.
MONRHHMM– Включить нагрузку на HHчасов MMминут.
MONAHHMMRHHMM– Включить нагрузку через HHчасов MMминут на HHчасов MMминут.
Скачайте приложение «СП-90А».
На начальном экране имеется 2 кнопки:
1) Для задания номера SIM-карты.
2) Для управления включением нагрузки.
Задайте номер SIM-карты, вставленной в пускатель. Убедитесь в его правильности, во избежание проблем с управлением. Нажмите кнопку «Команды».
Меню «Управление» имеет 2 главные кнопки:
1) «Включить». Нажмите ее для включения нагрузки.
2) «Выключить». Нажмите ее для выключения нагрузки.
|
|
|
Нажатие кнопки «Включить» вызывает небольшое окно подтверждения отправки смс.
Нажатие кнопки «Выключить» вызывает окно подтверждения отправки смс, а также позволяет воспользоваться альтернативным вариантом - звонком. Этот вариант выгоднее, так как звонок является бесплатным (поскольку прибор сбрасывает вызов). После сброса вызова нагрузка отключается.
При необходимости включить/выключить нагрузку через определенное время или на заданный период, поставьте галочку у нужного варианта. В зеленом поле указываются параметры включения. В красном – параметры выключения. После установки галочки, расположенная рядом кнопка становится активной. Нажмите на нее и откроется окно выбора временного интервала. Пролистывайте часы и минуты, задавая желаемое время.
Состояние выхода устройства (включена или выключена нагрузка) сохраняется, так что при пропадании питания и возобновлении, устройство может возобновить подачу питания.
ПОДКЛЮЧЕНИЕ ПРИБОРА
- Снять пластиковую крышку прибора.
- Прикрутить прибор на плоскость.
- Диаметр подключаемых проводов должен быть не больше размера гермоввода.
- Зачистить провода и подключить согласно схемы в паспорте изделия.
- При подключении проводов сечением более 2,5 мм ² использовать наконечники.
- Закрыть пластиковую крышку.







